星空体育(StarSky Sports)官方网站-星空智能体育科技

预见2025:《2025年中国手持智能影像设备行业全景图谱》(附市场现状、竞争格局和发展趋势等)-星空智能体育科技
关闭
预见2025:《2025年中国手持智能影像设备行业全景图谱》(附市场现状、竞争格局和发展趋势等)
作者:小编 日期:2025-04-01 点击数: 

  手持智能影像设备是指具备计算处理能力且可手持使用的影像设备,由传统影像设备演变而来,是传统影像设备与计算机技术、数据处理技术、传感器技术、网络通信技术、电力电子技术等结合的产物。

  根据不同的使用场景和性能要求,市场上的手持智能摄像设备主要分为两大类:消费级手持智能影像设备与专业级手持智能影像设备。消费级手持智能影像设备,主要是指面向个人客户的手持智能影像设备,主要产品包括消费级全景相机、运动相机等。专业级手持智能影像设备区分于消费级设备,专业级手持智能影像设备主要面向企业客户,应用于各类生产活动之中。这类产品具备更强的功能性和针对性。

预见2025:《2025年中国手持智能影像设备行业全景图谱》(附市场现状、竞争格局和发展趋势等)(图1)

  手持智能影像设备行业的产业链分为上中下游,上游主要包括CMOS感光模组、DSP芯片和光学镜头等核心部件,这些关键技术直接决定了设备的性能和影像质量。中游由品牌厂商主导,分为全景相机和运动摄像机两大类。下游销售渠道线上线下并重,线上以官方商城和第三方电商平台为主,便于覆盖广泛消费群体;线下则通过经销和直销模式提升品牌体验和客户服务,构建全面的市场推广网络。

预见2025:《2025年中国手持智能影像设备行业全景图谱》(附市场现状、竞争格局和发展趋势等)(图2)

  手持智能影像设备行业的产业链全景图谱中,上游CMOS感光模组企业包括思特威、欧菲光格科微意法半导体等;DSP芯片领域主要企业有上海贝岭、紫光展锐、海思半导体;光学镜头则由宇瞳光学舜宇光学科技、Sony、Canon等领军。中游由品牌厂商主导,手持智能全景影像设备的代表企业包括影石创新、深圳看到科技、ZCAM、日本理光和GoPro;手持智能运动影像设备的核心企业则有GoPro、影石创新、大疆创新、AKASO(塞纳)、sjcam等。

预见2025:《2025年中国手持智能影像设备行业全景图谱》(附市场现状、竞争格局和发展趋势等)(图3)

  中国手持智能影像设备行业经历了从起步到崛起的发展历程。早期(2000年前后)技术和市场主要依赖国外品牌,国产星空体育平台官网化水平较低。2010年后,随着核心技术逐渐突破和产业链完善,国产品牌如大疆创新、影石创新开始崭露头角。2015-星空体育平台官网2020年,行业进入快速增长阶段,产品类型多元化并向全球化布局发展,大疆等企业在手持云台相机和全景相机领域取得领先地位。近年来,行业逐步向高端化、智能化和细分市场方向发展,AI与计算摄影技术加速融合,国产品牌在核心技术和国际市场上竞争力不断增强,推动中国在全球手持智能影像设备行业占据重要地位。

预见2025:《2025年中国手持智能影像设备行业全景图谱》(附市场现状、竞争格局和发展趋势等)(图4)

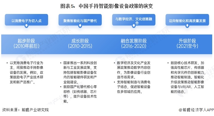
  中国手持智能影像设备行业政策经历了从基础支持到智能化融合,再到全面引导的发展历程。早期以消费电子和智能制造为切入点,重点推动技术研发和市场增长;随后,与数字经济和文化创意产业深度融合,支持数字内容创作、核心技术国产化及产业链协同;在“十四五”期间,政策进一步聚焦智能化升级和高质量发展,鼓励设备在虚拟现实、物联网和数字文化等领域的多场景应用。

预见2025:《2025年中国手持智能影像设备行业全景图谱》(附市场现状、竞争格局和发展趋势等)(图5)

  在“十四五”规划中,中国手持智能影像设备作为消费电子的重要组成部分,发展受到多项相关政策的支持。规划重点包括提升核心技术自主创新能力,加强智能传感器、高性能芯片和光学元件的研发,推动智能化、数字化转型,以及促进影像设备在数字文化创作、虚拟现实、物联网等领域的深度应用。这些规划为手持智能影像设备的技术升级、市场拓展和国际竞争力提升奠定了重要基础,并为行业高质量发展提供了政策引导和战略方向。

预见2025:《2025年中国手持智能影像设备行业全景图谱》(附市场现状、竞争格局和发展趋势等)(图6)

  传统相机行业虽受到智能手机摄影功能崛起的冲击,但影像设备,尤其是智能影像设备,依然在许多领域展现出不可替代的优势。凭借大体积CMOS和广角镜头的卓越拍摄能力,智能影像设备在成像精度和画质上远超手机镜头。随着行业发展,智能影像设备的市场定位逐渐从日常拍摄工具向两大方向延伸:一是作为满足工业需求的专业级智能影像设备,专注于高精度影像应用;二是作为满足特殊摄影需求和提升生活摄影体验的高端消费品(消费级智能影像设备)。

  在GoPro、Insta360、大疆等品牌的引领下,消费级手持智能影像设备市场近年来持续增长。数据显示,全球手持智能影像设备市场规模从2017年的164.3亿元增长至2023年的364.7亿元,复合年增长率(CAGR)高达14.3%。初步统计,2024年全球市场规模达424.5亿元。

预见2025:《2025年中国手持智能影像设备行业全景图谱》(附市场现状、竞争格局和发展趋势等)(图7)

  从中国市场的零售规模来看,2023年全景相机零售市场规模达到10.6亿元,运动相机零售市场规模则达到22.0亿元。

预见2025:《2025年中国手持智能影像设备行业全景图谱》(附市场现状、竞争格局和发展趋势等)(图8)

  2023年,全球手持智能影像设备出货量达到4657万台,2017至2023年的复合年增长率(CAGR)高达20.8%。受自媒体兴起和手持影像设备性能不断提升的推动,近年来消费需求持续增长。初步统计,2024年全球出货量达5232万台,市场规模进一步扩大。

预见2025:《2025年中国手持智能影像设备行业全景图谱》(附市场现状、竞争格局和发展趋势等)(图9)

  全球手持智能影像设备行业可分为全景相机和运动相机两大竞争派系,其中运动相机占据绝对主导地位,2023年零售市场规模占总市场的86%,代表企业包括GoPro、影石创新、大疆创新、AKASO(塞纳)和sjcam等。全景相机市场规模为占比14%,代表企业包括影石创新、深圳看到科技、ZCAM、日本理光和GoPro。整体来看,运动相机市场规模更大,部分企业在两个领域均有布局,体现了市场覆盖与技术多元化策略。

预见2025:《2025年中国手持智能影像设备行业全景图谱》(附市场现状、竞争格局和发展趋势等)(图10)

  2023年全球手持智能影像设备行业细分市场中,消费级全景相机市场由Insta360占据主导地位,Ricoh和GoPro次之,其他品牌占据小部分市场;专业级全景相机领域,Insta360同样领先,Kandao和ZCAM紧随其后,其他品牌分布较为分散。在运动相机市场,主要由GoPro、影石Insta360、大疆DJI、深圳塞纳和SJCAM等头部品牌主导,其他品牌占有一定市场份额。整体来看,Insta360在全景相机领域表现突出,而运动相机市场头部品牌的竞争更加激烈,市场集中度相对较高。

预见2025:《2025年中国手持智能影像设备行业全景图谱》(附市场现状、竞争格局和发展趋势等)(图11)

  未来,中国手持智能影像设备行业将朝着技术智能化与高端化、细分市场多元化、国产化与自主创新三个方向发展。随着人工智能和计算摄影技术的成熟,设备将集成更多智能功能,向专业化和高端化转型,以满足消费者对高质量影像的需求。在短视频、自媒体、直播经济等推动下,全景相机、运动相机等细分市场需求持续增长,并拓展至虚拟现实、增强现实和教育等新兴场景。同时,行业将加速核心零部件的国产化替代和自主研发,降低对海外供应链的依赖,提升国际竞争力。

预见2025:《2025年中国手持智能影像设备行业全景图谱》(附市场现状、竞争格局和发展趋势等)(图12)

  未来,手持智能影像设备行业发展前景广阔。当前,消费级手持智能影像设备已初步打开市场,受益于短视频、自媒体和户外活动等需求的持续增长,行业预计将进入高速发展期。随着技术创新和市场需求的推动,未来年均增长率预计约为13%,到2030年市场规模有望突破800亿元,为行业企业提供巨大的增长潜力和拓展空间。

预见2025:《2025年中国手持智能影像设备行业全景图谱》(附市场现状、竞争格局和发展趋势等)(图13)

  更多本行业研究分析详见前瞻产业研究院《全球及中国相机行业发展前景展望与投资战略规划分析报告》

  同时前瞻产业研究院还提供产业新赛道研究投资可行性研究产业规划园区规划产业招商产业图谱产业大数据智慧招商系统行业地位证明IPO咨询/募投可研专精特新小巨人申报十五五规划等解决方案。如需转载引用本篇文章内容,请注明资料来源(前瞻产业研究院)。

  更多深度行业分析尽在【前瞻经济学人APP】,还可以与500+经济学家/资深行业研究员交流互动。更多企业数据、企业资讯、企业发展情况尽在【企查猫APP】,性价比最高功能最全的企业查询平台。

  本报告前瞻性、适时性地对相机行业的发展背景、供需情况、市场规模、竞争格局等行业现状进行分析,并结合多年来相机行业发展轨迹及实践经验,对相机行业未来的发展前景做...

预见2025:《2025年中国手持智能影像设备行业全景图谱》(附市场现状、竞争格局和发展趋势等)(图14)

预见2025:《2025年中国手持智能影像设备行业全景图谱》(附市场现状、竞争格局和发展趋势等)(图15)

  前瞻产业研究院中国产业咨询领导者,专业提供产业规划、产业申报、产业升级转型、产业园区规划、可行性报告等领域解决方案,扫一扫关注。

顶部